BOSCH EasyAquatak120 - 3600HA79B0

Artikelnummer: EB-3600HA79B0

Position:

Marke: BOSCH


Bitte Kompatibilität prüfen!

Bitte prüfen Sie unbedingt die 10-stellige Typennummer Ihrer Maschine / Ihres Gerätes. Das Ersatzteil ist nur kompatibel, wenn Sie die Typennummer Ihrer Maschine in der unten stehenden Produktbeschreibung finden.

Bitte prüfen Sie ebenfalls detailliert die Explosionszeichnung mit Ihrem Artikelwunsch und der jeweiligen Pos-Nummer.

Alle Elemente, welche vom schwarzen Strich der Pos-Nummer ausgehend berührt / erfasst werden, gehören zu dieser Pos-Nummer und somit zu diesem Artikel. Jede Pos-Nummer ist ein eigenständiger Artikel, welchen Sie in der Auflistung finden.

Sie erhalten stets die aktuellste, neueste Produktversion zu der gewählten Pos-Nummer seitens des Herstellers. Es kann daher je nach Gerätealter vorkommen, dass Sie ggf. weitere, zugehörige Elemente, welche an diese Pos-Nummer grenzen, ebenfalls mittauschen müssen.

Nähere Informationen finden Sie unter dem Link
Hinweise zu Ihrer BOSCH Ersatzteilsuche

Beschreibung

Die aufgelisteten BOSCH Ersatzteile sind mit folgendem Gerät und Modell kompatibel:

BOSCH Gerätename:EasyAquatak120
BOSCH Typennummer:3600HA79B0
alternative Schreibweisen:3 600 HA7 9B0, 3600 HA7 9B0, 3.600.HA7.9B0, 3-600-HA7-9B0

Bitte prüfen Sie die Typennummer auf Ihrem Gerät um die Kompatibilität des BOSCH Ersatzteils zu gewährleisten.

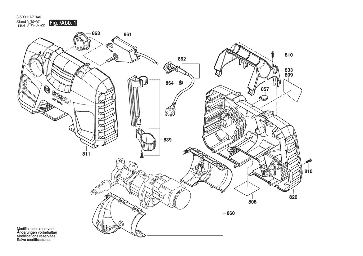
Die passenden Ersatzteile des BOSCH EasyAquatak120 (Hochdruckreiniger) mit der Typennummer 3600HA79B0 finden Sie in der nachfolgenden Darstellung geordnet nach der Positionsnummern aus der Explosionszeichnung:

Pos.
801
BOSCH Elektromotor | Ersatzteile für EasyAquatak 120 | F016F05431
Hersteller: BOSCH
Artikelnummer: EB-3600HA79B0-F016F05431
nur Informationsartikel
Nie mehr lieferbar
keine Alternativen
Pos.
808
BOSCH Typschild | Ersatzteile für EasyAquatak 120 | F016F05082
Hersteller: BOSCH
Artikelnummer: EB-3600HA79B0-F016F05082
nur Informationsartikel
Nie mehr lieferbar
keine Alternativen
Pos.
809
BOSCH Warnzettel | Ersatzteile für EasyAquatak 120 | F016F05433
Hersteller: BOSCH
Artikelnummer: EB-3600HA79B0-F016F05433
nur Informationsartikel
Nie mehr lieferbar
keine Alternativen
Pos.
810
BOSCH Torx-Zylinderschraube | Ersatzteile für EasyAquatak 120 | F016F04810
Hersteller: BOSCH
Artikelnummer: EB-3600HA79B0-F016F04810
nur Informationsartikel
Nie mehr lieferbar
keine Alternativen
Pos.
820
BOSCH Abdeckung | Ersatzteile für EasyAquatak 120 | F016F04792
Hersteller: BOSCH
Artikelnummer: EB-3600HA79B0-F016F04792
nur Informationsartikel
Nie mehr lieferbar
keine Alternativen
Pos.
833
BOSCH Traggriff | Ersatzteile für EasyAquatak 120 | F016F04793
Hersteller: BOSCH
Artikelnummer: EB-3600HA79B0-F016F04793
nur Informationsartikel
Nie mehr lieferbar
keine Alternativen
Pos.
839
BOSCH Halter | Ersatzteile für EasyAquatak 120 | F016F04807
Hersteller: BOSCH
Artikelnummer: EB-3600HA79B0-F016F04807
nur Informationsartikel
Nie mehr lieferbar
keine Alternativen
Pos.
843
BOSCH O-Ring | Ersatzteile für EasyAquatak 120 | F016F05402
Hersteller: BOSCH
Artikelnummer: EB-3600HA79B0-F016F05402
nur Informationsartikel
Nie mehr lieferbar
keine Alternativen
Pos.
850
BOSCH O-Ring | Ersatzteile für EasyAquatak 120 | F016F04459
Hersteller: BOSCH
Artikelnummer: EB-3600HA79B0-F016F04459
Netto: 7,76 € zzgl. MwSt.
zzgl. 6,90 € Versand (brutto)
einmalig pro Bestellung

Lieferzeit: 5 Werktage

Stück
Pos.
851
BOSCH Pumpenkopf | Ersatzteile für EasyAquatak 120 | F016F05430
Hersteller: BOSCH
Artikelnummer: EB-3600HA79B0-F016F05430
nur Informationsartikel
Nie mehr lieferbar
keine Alternativen
Pos.
852
BOSCH Kolbenführung | Ersatzteile für EasyAquatak 120 | F016F04799
Hersteller: BOSCH
Artikelnummer: EB-3600HA79B0-F016F04799
nur Informationsartikel
Nie mehr lieferbar
keine Alternativen
Pos.
853
BOSCH Pumpeneinheit | Ersatzteile für EasyAquatak 120 | F016F04798
Hersteller: BOSCH
Artikelnummer: EB-3600HA79B0-F016F04798
nur Informationsartikel
Nie mehr lieferbar
keine Alternativen
Pos.
854
BOSCH Axiallager | Ersatzteile für EasyAquatak 120 | F016F04803
Hersteller: BOSCH
Artikelnummer: EB-3600HA79B0-F016F04803
nur Informationsartikel
Nie mehr lieferbar
keine Alternativen
Pos.
855
BOSCH Getriebekasten | Ersatzteile für EasyAquatak 120 | F016F04802
Hersteller: BOSCH
Artikelnummer: EB-3600HA79B0-F016F04802
nur Informationsartikel
Nie mehr lieferbar
keine Alternativen
Pos.
856
BOSCH Rückschlagventil | Ersatzteile für EasyAquatak 120 | F016F04809
Hersteller: BOSCH
Artikelnummer: EB-3600HA79B0-F016F04809
nur Informationsartikel
Nie mehr lieferbar
keine Alternativen
Pos.
857
BOSCH Clip | Ersatzteile für EasyAquatak 120 | F016F04681
Hersteller: BOSCH
Artikelnummer: EB-3600HA79B0-F016F04681
nur Informationsartikel
Nie mehr lieferbar
keine Alternativen
Pos.
860
BOSCH Motordeckel | Ersatzteile für EasyAquatak 120 | F016F04806
Hersteller: BOSCH
Artikelnummer: EB-3600HA79B0-F016F04806
nur Informationsartikel
Nie mehr lieferbar
keine Alternativen
Pos.
861
BOSCH Schaltkasten | Ersatzteile für EasyAquatak 120 | F016F05186
Hersteller: BOSCH
Artikelnummer: EB-3600HA79B0-F016F05186
nur Informationsartikel
Nie mehr lieferbar
keine Alternativen
Pos.
862
BOSCH Netzanschlussleitung | Ersatzteile für EasyAquatak 120 | F016F05181
Hersteller: BOSCH
Artikelnummer: EB-3600HA79B0-F016F05181
nur Informationsartikel
Nie mehr lieferbar
keine Alternativen
Pos.
863
BOSCH Schalterbetaetiger | Ersatzteile für EasyAquatak 120 | F016F04805
Hersteller: BOSCH
Artikelnummer: EB-3600HA79B0-F016F04805
nur Informationsartikel
Nie mehr lieferbar
keine Alternativen
Pos.
864
BOSCH Frontverkleidung | Ersatzteile für EasyAquatak 120 | F016F05434
Hersteller: BOSCH
Artikelnummer: EB-3600HA79B0-F016F05434
nur Informationsartikel
Nie mehr lieferbar
keine Alternativen
Pos.
870
BOSCH Dichtungssatz | Ersatzteile für EasyAquatak 120 | F016F04458
Hersteller: BOSCH
Artikelnummer: EB-3600HA79B0-F016F04458
Netto: 7,30 € zzgl. MwSt.
zzgl. 6,90 € Versand (brutto)
einmalig pro Bestellung

Lieferzeit: 5 Werktage

Stück
Pos.
871
BOSCH Auslöser | Ersatzteile für EasyAquatak 120 | F016F04796
Hersteller: BOSCH
Artikelnummer: EB-3600HA79B0-F016F04796
Netto: 17,38 € zzgl. MwSt.
zzgl. 6,90 € Versand (brutto)
einmalig pro Bestellung

Lieferzeit: 5 Werktage

Stück
Pos.
872
BOSCH Lanze | Ersatzteile für EasyAquatak 120 | F016F05135
Hersteller: BOSCH
Artikelnummer: EB-3600HA79B0-F016F05135
nur Informationsartikel
Nie mehr lieferbar
keine Alternativen
Pos.
873
BOSCH fix. Fächerdüse 20° GELB | Ersatzteile für EasyAquatak 120 | F016F05054
Hersteller: BOSCH
Artikelnummer: EB-3600HA79B0-F016F05054
nur Informationsartikel
Nie mehr lieferbar
keine Alternativen
Pos.
879
BOSCH Flasche 450ml | Ersatzteile für EasyAquatak 120 | F016F05036
Hersteller: BOSCH
Artikelnummer: EB-3600HA79B0-F016F05036
nur Informationsartikel
Nie mehr lieferbar
keine Alternativen
Pos.
880
BOSCH Hochdruck-Schaumdüse | Ersatzteile für EasyAquatak 120 | F016F04794
Hersteller: BOSCH
Artikelnummer: EB-3600HA79B0-F016F05555
nur Informationsartikel
Nie mehr lieferbar
keine Alternativen
Pos.
881
BOSCH Sicherungsbügel | Ersatzteile für EasyAquatak 120 | F016F04795
Hersteller: BOSCH
Artikelnummer: EB-3600HA79B0-F016F04795
nur Informationsartikel
Nie mehr lieferbar
keine Alternativen
Pos.
883
BOSCH Hochdruckschlauch | Ersatzteile für EasyAquatak 120 | F016F05013
Hersteller: BOSCH
Artikelnummer: EB-3600HA79B0-F016F05013
nur Informationsartikel
Nie mehr lieferbar
keine Alternativen
Pos.
884
BOSCH Schlauchkupplung | Ersatzteile für EasyAquatak 120 | F016F05492
Hersteller: BOSCH
Artikelnummer: EB-3600HA79B0-F016F05492
nur Informationsartikel
Nie mehr lieferbar
keine Alternativen
Pos.
888
BOSCH Wasserfilter | Ersatzteile für EasyAquatak120 | F016F05661
Hersteller: BOSCH
Artikelnummer: EB-3600HA79B0-F016F05661
Netto: 3,94 € zzgl. MwSt.
zzgl. 6,90 € Versand (brutto)
einmalig pro Bestellung

Lieferzeit: 5 Werktage

Stück
Pos.
889
BOSCH Wasserfilter | Ersatzteile für EasyAquatak120 | F016F06182
Hersteller: BOSCH
Artikelnummer: EB-3600HA79B0-F016F06182
Netto: 4,53 € zzgl. MwSt.
zzgl. 6,90 € Versand (brutto)
einmalig pro Bestellung

Lieferzeit: 5 Werktage

Stück

Angaben zur Produktsicherheit

Hersteller:
Robert Bosch Power Tools GmbH
Postfach 30 02 20
70442 Stuttgart

E-Mail:
kontakt@bosch.de